05 Dec 2025
Research on the design and characteristics of a new type of magnetic levitation spring
Manman Xu, Jiajun Wang, Zhitao Zhang, Yonghong Wu, Xiangdong Wang, and Huaiyang Wang
Mech. Sci., 16, 965–975, https://doi.org/10.5194/ms-16-965-2025,https://doi.org/10.5194/ms-16-965-2025, 2025
Short summary
03 Dec 2025
Coupled gas–solid flow dynamics and particle capture mechanisms in a sweeping–suction cleaning system
Yaozong Xu, Chao Gong, Yajuan Chen, Bixin Cai, Jinduo Liu, and Jiabao Pan
Mech. Sci., 16, 947–963, https://doi.org/10.5194/ms-16-947-2025,https://doi.org/10.5194/ms-16-947-2025, 2025
Short summary
02 Dec 2025
Discrete element method analysis of cutter forces and cutter tooth wear in cutter suction dredgers
Yaowei Hu, Pan Jiang, Chenghui Cao, and Hang Li
Mech. Sci., 16, 931–945, https://doi.org/10.5194/ms-16-931-2025,https://doi.org/10.5194/ms-16-931-2025, 2025
Short summary
02 Dec 2025
Research on dynamic characteristics of motorized spindle based on comprehensive stiffness of angular contact ball bearing
Boqian Dong, Chunli Lei, Kai Liu, Ruizhe Song, and Pan Cui
Mech. Sci., 16, 921–930, https://doi.org/10.5194/ms-16-921-2025,https://doi.org/10.5194/ms-16-921-2025, 2025
Short summary
26 Nov 2025
Wind-induced vibration control for tower cranes based on a rear-mounted, mass-sharing bi-directional tuned mass damper
Lingyun Yang, Xiafeng Hu, Yong Song, Zihan Yu, Yiran Sun, Hongyu Zhou, Wenming Cheng, and Run Du
Mech. Sci., 16, 907–919, https://doi.org/10.5194/ms-16-907-2025,https://doi.org/10.5194/ms-16-907-2025, 2025
Short summary
21 Nov 2025
Research on the structural design and motion characteristics of a self-reconfigurable spherical robot
Kan Shi, Haidong Wang, Dongbin Zhang, and Ran Wang
Mech. Sci., 16, 887–906, https://doi.org/10.5194/ms-16-887-2025,https://doi.org/10.5194/ms-16-887-2025, 2025
Short summary
21 Nov 2025
A lightweight optimization framework for real-time pedestrian detection in dense and occluded scenes
Cui Chen, Jun Li, Zequn Shuai, Yiyun Wang, and Yaohong Wang
Mech. Sci., 16, 877–886, https://doi.org/10.5194/ms-16-877-2025,https://doi.org/10.5194/ms-16-877-2025, 2025
Short summary
18 Nov 2025
Design and analysis of mobile mechanism based on three-dimensional Hilbert curve
Kan Shi, Ran Wang, Jiachao Liu, Haidong Wang, and Dongbin Zhang
Mech. Sci., 16, 851–876, https://doi.org/10.5194/ms-16-851-2025,https://doi.org/10.5194/ms-16-851-2025, 2025
Short summary
18 Nov 2025
A straw-inspired statically balanced compliant torque coupling
Xiaochen Yang, Jiayao Ma, and Yan Chen
Mech. Sci., 16, 831–849, https://doi.org/10.5194/ms-16-831-2025,https://doi.org/10.5194/ms-16-831-2025, 2025
Short summary
18 Nov 2025
A continuum-based model for a layer jamming beam
Shuai Zhang, Jiantao Yao, Wumian Zhao, and Chunjie Wei
Mech. Sci., 16, 821–830, https://doi.org/10.5194/ms-16-821-2025,https://doi.org/10.5194/ms-16-821-2025, 2025
Short summary
14 Nov 2025
Dimensional synthesis of a spatial revolute–revolute–spherical–cylindrical (RRSC) mechanism for motion generation
Wenrui Liu, Songlin Zhang, Yi Zhao, Tao Qin, and Bo Li
Mech. Sci., 16, 799–819, https://doi.org/10.5194/ms-16-799-2025,https://doi.org/10.5194/ms-16-799-2025, 2025
Short summary
12 Nov 2025
Review article: Plant-inspired robotics: a comprehensive review based on on-/off-plant behaviours and future perspectives
Haitong Liang, Chenting Zhou, Yutong Wu, Shuzhi Wang, Ruihan Liu, Shunmei Wang, Yongjing Hu, Junyi Li, and Guangbo Hao
Mech. Sci., 16, 771–797, https://doi.org/10.5194/ms-16-771-2025,https://doi.org/10.5194/ms-16-771-2025, 2025
Short summary
11 Nov 2025
Design and analysis of parallel manipulators with 3 translational degrees of freedom used as an anti-balance perturbator, exactly constrained and overconstrained
Jacob P. Meijaard, Winfred Mugge, and Volkert van der Wijk
Mech. Sci., 16, 757–769, https://doi.org/10.5194/ms-16-757-2025,https://doi.org/10.5194/ms-16-757-2025, 2025
Short summary
11 Nov 2025
The kinematics analysis and improvement of the 3T1R 4-PUU parallel mechanism using the whale optimization algorithm
Kai Wen, Xiaoning Zhou, Andong Jiang, and Jie Li
Mech. Sci., 16, 745–755, https://doi.org/10.5194/ms-16-745-2025,https://doi.org/10.5194/ms-16-745-2025, 2025
Short summary
11 Nov 2025
Design of a rehabilitation mechanism based on linkage mechanisms
Kan Shi, Dongbin Zhang, Haidong Wang, and Ran Wang
Mech. Sci., 16, 729–743, https://doi.org/10.5194/ms-16-729-2025,https://doi.org/10.5194/ms-16-729-2025, 2025
Short summary
10 Nov 2025
DEM–FEM simulation of steering performance of flexible metal wheel for staffed lunar rover
Jianzhong Zhu, Yiming Hu, Kang Wang, and Meng Zou
Mech. Sci., 16, 719–728, https://doi.org/10.5194/ms-16-719-2025,https://doi.org/10.5194/ms-16-719-2025, 2025
Short summary
05 Nov 2025
Study on the flow control of continuous post-spraying of gas-guide self-locking for weapon dispersed charging
Wei Lv, Ming Qiu, Wenhao Xing, Yuxiang Tao, Fei Guo, and Jie Song
Mech. Sci., 16, 701–717, https://doi.org/10.5194/ms-16-701-2025,https://doi.org/10.5194/ms-16-701-2025, 2025
Short summary
04 Nov 2025
Data dynamic networks coupled with mechanical vibration energy for bearing defect identification
Lingwei Hou, Tianfeng Wang, Mukai Wang, Duhui Lu, Sicheng Li, and Faju Qiu
Mech. Sci., 16, 685–699, https://doi.org/10.5194/ms-16-685-2025,https://doi.org/10.5194/ms-16-685-2025, 2025
Short summary
03 Nov 2025
An adaptive improved gray wolf optimization algorithm with dynamic constraint handling for mechanism-constrained optimization problems
Yanhua Lei and Mengzhen Huang
Mech. Sci., 16, 673–683, https://doi.org/10.5194/ms-16-673-2025,https://doi.org/10.5194/ms-16-673-2025, 2025
Short summary
29 Oct 2025
Error modelling and experimental validation for a new-type series-parallel stable platform
Xinlei Xiao, Da Song, Yanda Jiang, Bo Cui, Lixun Zhang, and Feng Xue
Mech. Sci., 16, 657–671, https://doi.org/10.5194/ms-16-657-2025,https://doi.org/10.5194/ms-16-657-2025, 2025
Short summary
28 Oct 2025
Adaptive disturbance rejection control of magnetorheological seat suspension systems based on adaptive neuro-fuzzy inference system inverse modeling and improved crow search optimization
Xinkun Yang, Bin Chen, Wei Tao, Bo Guo, Yihan Huang, and Weiqi Chen
Mech. Sci., 16, 639–655, https://doi.org/10.5194/ms-16-639-2025,https://doi.org/10.5194/ms-16-639-2025, 2025
Short summary
27 Oct 2025
Research on surface integrity of AISI M2 workpiece hard-turning precision machining with cubic boron nitride cutting tool
Tianwen Zhou, Linsen Zhao, Tao Chen, and Jiali Liu
Mech. Sci., 16, 627–637, https://doi.org/10.5194/ms-16-627-2025,https://doi.org/10.5194/ms-16-627-2025, 2025
Short summary
22 Oct 2025
Depth-wise separable convolutional neural-network-based intelligent chatter monitoring for thin-walled polish grinding
Yuan Zhao, Chunxia Zhu, and Guofa Xu
Mech. Sci., 16, 615–626, https://doi.org/10.5194/ms-16-615-2025,https://doi.org/10.5194/ms-16-615-2025, 2025
Short summary
21 Oct 2025
Cyclostationary analysis of vibration signals from electric motor – understanding of bi-frequency map
Jacek Wodecki, Anna Michalak, Justyna Hebda-Sobkowicz, Agnieszka Wyłomańska, Krzysztof Szabat, Marcin Wolkiewicz, Marcin Pawlak, and Radosław Zimroz
Mech. Sci., 16, 597–614, https://doi.org/10.5194/ms-16-597-2025,https://doi.org/10.5194/ms-16-597-2025, 2025
Short summary
21 Oct 2025
Rub-impact fault diagnosis of rotor systems based on EMD and dynamic CNN
Jinmin Shi, Ruixiao Zhang, and Qian Wang
Mech. Sci., 16, 579–595, https://doi.org/10.5194/ms-16-579-2025,https://doi.org/10.5194/ms-16-579-2025, 2025
Short summary
21 Oct 2025
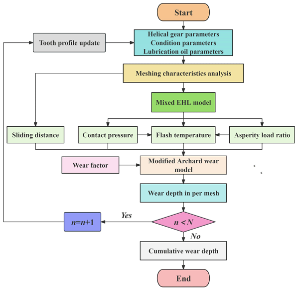
Study on the tooth surface wear characteristics of helical gears under mixed elastohydrodynamic lubrication
Zhaoming Yin, Benyou Liu, Chaohui Yang, Hongwei Wang, Xi Fu, Jun Xu, and Zhimin Fan
Mech. Sci., 16, 565–578, https://doi.org/10.5194/ms-16-565-2025,https://doi.org/10.5194/ms-16-565-2025, 2025
Short summary
20 Oct 2025
Effect of the gap between the diffuser blade and impeller blade on the internal complex flow and aerodynamic performance of a centrifugal compressor
Jinxi Chen, Yuqian Zhang, Zhengdao Wang, Hui Yang, Wei Zhang, Zuchao Zhu, and Yikun Wei
Mech. Sci., 16, 549–564, https://doi.org/10.5194/ms-16-549-2025,https://doi.org/10.5194/ms-16-549-2025, 2025
Short summary
17 Oct 2025
Integrating elite opposition-based learning and Cauchy–Gaussian mutation into sparrow search algorithm for time–impact collaborative trajectory optimization of robotic manipulators
Yue Wang, Rongguang Lei, Meng Wang, Huijie Sun, Xiping Ma, and Yan Zhou
Mech. Sci., 16, 533–547, https://doi.org/10.5194/ms-16-533-2025,https://doi.org/10.5194/ms-16-533-2025, 2025
Short summary
17 Oct 2025
Research on the meshing load-bearing characteristics of the micro-textured thermoelastic hydrodynamic lubrication interface for a warship PRTS
Jiafu Ruan, Xigui Wang, Yongmei Wang, and Weiqiang Zou
Mech. Sci., 16, 515–531, https://doi.org/10.5194/ms-16-515-2025,https://doi.org/10.5194/ms-16-515-2025, 2025
Short summary
15 Oct 2025
Additive manufacturing with SLM technology provides weight savings, even for dynamically loaded metallic components on railway vehicles
Uwe Jurdeczka, Aurelien Fussel, Pascal Ghys, and Stéphane Goulet
Mech. Sci., 16, 505–514, https://doi.org/10.5194/ms-16-505-2025,https://doi.org/10.5194/ms-16-505-2025, 2025
Short summary
29 Sep 2025
Energy self-consistency of small aircraft combining triboelectric nanogenerator structure and flexible-wing technology
Ganchao Zhao and Zhiqiang Liu
Mech. Sci., 16, 493–504, https://doi.org/10.5194/ms-16-493-2025,https://doi.org/10.5194/ms-16-493-2025, 2025
Short summary
16 Sep 2025
Meshing characteristics of variable hyperbolic circular-arc tooth trace cylindrical gears with cutter errors
Dengqiu Ma, Jianbing Long, and Zhenglong Zhu
Mech. Sci., 16, 475–491, https://doi.org/10.5194/ms-16-475-2025,https://doi.org/10.5194/ms-16-475-2025, 2025
Short summary
15 Sep 2025
Effect analysis of residual stress on the machined surface of a titanium alloy (TC4) based on parameter optimization of a finite-element model
Chenyu Wang, Changyou Li, Zhi Tan, Huihui Miao, Wei Sun, and Jinquan Li
Mech. Sci., 16, 457–474, https://doi.org/10.5194/ms-16-457-2025,https://doi.org/10.5194/ms-16-457-2025, 2025
Short summary
10 Sep 2025
Trajectory planning for manipulator grasping with obstacle avoidance and visual occlusion in a complex environment
Jue Wang, Xiaoxiang Sun, and Wei Wang
Mech. Sci., 16, 445–455, https://doi.org/10.5194/ms-16-445-2025,https://doi.org/10.5194/ms-16-445-2025, 2025
Short summary
09 Sep 2025
Bearing fault diagnosis method based on an improved particle swarm optimization–variational mode decomposition (PSO–VMD) multidimensional index and its application in a crane amplitude-changing mechanism
Zhao Tian, Zeyang Ke, Hanzhong Liu, Bin Zhao, XiaoChun Zhu, Yudong Tang, and Chuan Zhu
Mech. Sci., 16, 431–443, https://doi.org/10.5194/ms-16-431-2025,https://doi.org/10.5194/ms-16-431-2025, 2025
Short summary
08 Sep 2025
Study on the stability of analytical periodic solutions of nonlinear gear systems
Bing Dai, Zengcheng Wang, Zongxu Dai, Yang Liu, Shiyuan Qi, and Tao Chen
Mech. Sci., 16, 417–430, https://doi.org/10.5194/ms-16-417-2025,https://doi.org/10.5194/ms-16-417-2025, 2025
Short summary
CC BY 4.0